第11章 项目成本管理
项目成本管理是为了项目在批准的预算内完成,对成本进行规划、估算、预算、融资、筹 资、管理和控制的过程 。 项目成本管理重点关注完成项目活动所需资源的成本,但同时也考虑 项目决策对项目产品、服务或成果的使用成本、维护成本和支持成本的影响 。
11.1 管理基础
11.1.1 重要性和意义
项目管理主要受范围、时间、成本和质量的约束,项目成本管理在项目管理中占有重要地 位 。 项目成本管理就是要确保在批准的预算内完成项目 。 虽然项目成本管理主要关心的是完成 项目活动所需资源的成本,但也必须考虑项目决策对项目产品、服务或成果的使用成本、维护 成本和支持成本的影响 。
项目成本管理应当考虑项目干系人的需要,不同的项目干系人可能在不同的时间以不同的 方式测算项目的成本 。
就某些项目,特别是小项目而 言 ,成本估算和成本预算之间的关系极其密切,以致可以将 其视为一个过程,由一个人在较短的时间内完成。 但本章我们还是将其作为不同的过程进行介 绍,因为其所用的工具和技术各不相同 。
发生成本失控的原因主要包括:
- (1)对工程项目认识不足 。
- 对信息系统工程成本控制的特点认识不足,对难度估计不足:
- 工程项目的规模不合理, 一个大而全的项目往往工期很长,工程实施的技术难度高,技术人 员的投入跟不上工程建设需要,而且建设单位各部门对信息系统工程的接受能力和观念的转变 跟不上信息系统建设的需要;
- 工程项目设计及实施人员缺乏成本意识,导致项目设计不满足 成本控制要求:
- 对项目成本的使用缺乏责任感,随意开支,铺张浪费等。
- (2)组织制度不健全。
- 制度不完善:
- 责任不落实,缺乏成本控制的责任感,在项目各 个阶段和工作包没有落实具体的成本控制人员:
- 承建单位项目经理中没有明确的投资分工, 导致对投资控制领导、督查不力等 。
- (3)方法问题。
- 缺乏用于项目投资控制所需要的有关报表及数据处理的方法:
- 缺乏系 统的成本控制程序和明确的具体要求,在项目进展不同阶段对成本控制任务的要求不明确,在 项目进展的整个过程中缺乏连贯性的控制:
- 缺乏科学、严格、明确且完整的成本控制方法和 工作制度:
- 缺乏对计算机辅助投资控制程序的利用;
- 缺乏对计划值与实际值进行动态的比 较分析,并及时提供各种需要的状态报告及经验总结等。
- (4)技术的制约。
- 由于进行项目成本估算发生在工程项目建设的早期阶段,对项目相关 信息了解不深,项目规划设计不够完善,不能满足成本估算的需求:
- 采用的项目成本估算方 法不恰当,与项目的实际情况不符或与所得到的项目数据资料不符:
- 项目成本计算的数据不 准确或有漏项,从而导致计算成本偏低;
- 设计者未对设计方案进行优化,导致项目设计方案 突破项目成本目标:
- 物资或设备价格的上涨,大大超过预期的浮动范围;
- 项目规划和设计 方面的变更引起相关成本的增加;
- 对工程实施中可能遇见的风险估计不足,导致实施成本大 量增加等 。
- (5)需求管理不当。 项目需求分析出现失误,项目范围变更频繁。
11.1.2 相关术语和定义
1、项目成本概念及其构成
在项目中,成本是指项目活动或其组成部分的货币价值或价格,包括为实施、完成或创造 该活动或其组成部分所需资源的货币价值。具体的成本一般包括直接工时、其他直接费用、间 接工时、其他间接费用以及采购价格 。 项目全过程所耗用的各种成本的总和为项目成本。
2、产品的全生命周期成本
3、成本的类型
- 可变成本: 随着生产量、工作量或时间而变的成本为可变成本。可变成本又称变动成本。
- 固定成本: 不随生产量、工作量或时间的变化而变化的非重复成本为固定成本。
- 直接成本: 直接可以归属于项目工作的成本为直接成本,如项目团队差旅费、工资、项目使用的物料及设备使用费等。
- 间接成本: 来自一般管理费用科目或几个项目共同担负的项目成本所分摊给本项目的费用,形成了项目的间接成本,如税金、额外福利和保卫费用等。
- 机会成本: 利用 一定的时间或资源生产或交付一种产品或服务,而失去利用这些资源生产或交付其他最佳替代品的机会就是机会成本,泛指一切在做出某一选择后同时失去其他选择,其他选择中最大的损失 。
- 沉没成本: 指由于过去的决策已经发生的,而不能由现在或将来的任何决策改变的成本。沉没成本是一种历史成本,对现有决策而言是不可控成本,会很大程度上影响人们的行为方式与决策,在投资决策时应该尽量排除沉没成本的干扰。
4、应急储备和管理储备
应急储备是包含在成本基准内的一部分预算,用来应对己经接受的己识别风险,以及已经 制定应急或减轻措施的己识别风险。应急储备通常是预算的 一 部分,用来应对那些会影响项目 的“己知-未知”风险。 例如,可以预知有些项目可交付成果需要返工,却不知道返工的工作 量是多 少,可以预留应急储备来应对这些未知数量的返工工作 。 可以为某个具体活动建 立应急 储备,也可以为整个项目建立应急储备,还可以同时建立。应急储备可取成本估算值的某 一 百 分比、某个固定值或者通过定量分析来确定。管理储备是为了管理控制的目的而特别留出的项目预算,用来应对项目范围中不可预见的 工作。管理储备用来应对会影响项目的“未知-未知”风险 。 管理储备不包括在成本基准中, 但属于项目总预算和资金需求的一部分,使用前需要得到高层管理者审批。当动用管理储备资助不可预见的工作时,就要把动用的管理储备增加到成本基准中,此时会导致成本基准的变更。
区别:
| 储备类型 | 基准 | 预算 | 应对风险 | 使用人 |
|---|---|---|---|---|
| 应急储备 | 属于 | 属于 | 已知-未知 | 项目经理 |
| 管理储备 | 不属于 | 属于 | 未知-未知 | 高级管理层 |
5、成本基准
成本基准是经批准的按时间安排的成本支出计划,并随时反映了经批准的项目成本的变更 (所增加或减少的资金数目),被用于度量和监督项目的实际执行成本 。
11.1.3 管理新实践
挣值管理( EVM)的扩展,引入挣得进度 CES)
11.2 项目成本管理过程
11.2.1 过程概述
项目成本管理过程包括 :
- 规划成本管理: 确定如何估算、预算、 管理 、监督和控制项目成本。
- 估算成本: 对完成项目活动所需货币资源进行近似估算 。
- 制定预算: 汇总所有单个活动或工作包的估算成本,建立一个经批准的成本基准。
- 控制成本: 监督项目 状态,以更新项 目成本和管理成本基准的变更。


11.2.2 裁剪考虑因素
裁剪时应考虑 的因素包括:
- 知识管理:组织是否拥有易于使用的、正式的知识管理体系和财务数据库,并要求项目 经理使用?
- 估算和预算:组织是否拥有正式或非正式的,与成本估算和预算相关的政策、程序和 指南?
- 挣值管理:组织是否采用挣值管理来管理项目?
- 敏捷方法的使用 : 组织是否采用敏捷或适应型方法管理项目?这对成本估算有什么 影响?
- 治理 : 组织是否拥有正式或非正式的审计和治理政策、程序和指南?
11.2.3 敏捷与适应方法
如果易变的项目也遵循严格的预算,通常需要更频繁地更改范围和进度计划,确保始终保 持在成本制约因素之内。
11.3 规划成本管理
规划成本管理是确定如何估算、预算、管理、监督和控制项目成本的过程,
本过程的主要 作用是,在整个项目期间为如何管理项目成本提供指南和方向
应该在项目规划阶段的早期就对成本管理工作进行规划 , 建立各成本管理过程的基本框架 , 以确保各过程的有效性及各过程之间的协调性。成本管理计划是项目管理计划的组成部分,其 过程及所用工具与技术应记录在成本管理计划中。

11.3.1 输人
1、项目章程
2、项目管理计划
- 进度管理计划:确定编制、监督和控制项目进度的准则和活动,同时也提供了影响成本 估算和管理的过程及控制方法 。
- 风险管理计划:提供识别、分析和监督风险的方法,同时也提供了影响成本估算和管理 的过程及控制方法 。
3、事业环境因素
1影响成本管理的组织文化和组织 结构:2市场条件 : 决定着在当地及全球市场上可获取哪些 产 品、服务和成果:3货币汇率: 用于换算发生在多个国家的项目成本:4发布的商业信息:经常可以从商业数据库中获取资源 成本费率及相关信息,这些数据库会动态跟踪具有相应技能的人力资源的成本数据,也提供 材料与设备的标准成本数据;还可以从卖方公布的价格清单中获取相关信息:5项目管理信 息系统:可为管理成本提供多种方案:6不同地区的生产 率差 异:可能会对项目成本造成巨 大影响 。
4、组织过程资产
财务控制程序(如定期报告、必需 的费用与支付审查、会计编码及标准合同条款等):历史信息和经验教训知识库:财务数据库; 现有的正式和非正式的,与成本估算和预算有关的政策、程序和指南
11.3.2 工具与技术
1、专家判断 2、数据分析
- 备选方案分析
3、会议
11.3.3 输出
1、成本管理计划
- 计量单位:需要规定每种资源的计量单位,例如用于测量时间的人时数、人天数或周 数,用于计量数量的米、升、吨、千米、立方码,或者用货币表示的总价 。
- 精确度:根据活动范围和项目规模 , 设定成本估算向上或向下取整的程度(例如 995.59 元取整为1000元) 。
- 准确度:为活动成本估算规定一个可接受的区间(如 ±10%),其中可能包括一定数量 的应急储备 。
- 组织程序链接:工作分解结构为成本管理计划提供了框架,以便据此规范地开展成本估 算、预算和控制,在项目成本核算中使用的 WBS组成部分,称为控制账户( CA),每 个控制账户都有唯 一 的编码或账号,直接与组织的会计制度关联 。
- 控制临界值:需要规定偏差临界值,用于监督成本绩效,它是在需要采取某种措施前允 许出现的最大差异,通常用偏离基准计划的百分数来表示 。
- 绩效测 量规则:需要规定用于绩效测量的挣值管理 CEVM)规则 。 例如,成本管理计 划应该:1定义 WBS 中用于绩效测量的控制账户:2确定拟用的 EVM技术(如加权里 程碑法、固定公式法、完成百分比法等): 3规定跟踪方法以及用于计算项目完工估算 CEAC)的EVM公式,该公式计算出的结果可用于验证通过自下而上方法得出的完工 估算 。
- 报告格式:需要规定各种成本报告的格式和编制频率 。
- 其他细节:关于成本管理活动的其他细节包括:对战略筹资方案的说明:处理汇率波动 的程序:记录项目成本的程序等 。
11.4 估算成本
估算成本是对完成项目工作所需资源成本进行近似估算的过程 。
本过程的主要作用是确定项 目所需的资金 。
本过程应根据需要在整个项目期间定期开展 。

在项目过程中,应该随着更详细信息的呈现和假设条件的验证,对成本估算进行持续的审 查和优化 。 在项目生命周期中,项目估算的准确性亦将随着项目的进展而逐步提高 。 例如,在 启动阶段可得出项目的粗略量级估算,其区间为 一25% ~ +75%:之后,随着信息越来越详细, 确定性估算的区间可缩小至- 5% ~+ 10%。 某些组织己经制定出相应的指南,规定何时进行优 化,以及每次优化所要达到的置信度或准确度 。

11.4.1 输人
1、项目管理计划
- 成本管理计划:描述可使用的估算方法以及成本估算需要达到的准确度和精确度。
- 质量管理计划:描述项目管理团队为实现一系列项目质量目标所需的活动和资源。
- 范围基准:包括项目范围说明书、 WBS和WBS字典。
- 项目范围说明书。范围说明书反映了因项目资金支出的周期而产生的资金制约因素,或其他财务假设条件和制约因 素 。
- 工作分解结构 。 WBS指明 了 项目全部可交付成果及其各组成部分之间的相互关 系 。
- WBS宇典。在 WBS字典和相关的详细工作说明书中列明了可交付成果,并描述 了为产出可交付成果, WBS各组成部分所需进行的工作。
2、项目文件
- 风险登记册 : 包含己识别并按优先顺序排列的单个项目风险的详细信息及针对这些风险 采取的应对措施 。 风险登记册还提供了可用于估算成本的详细信息 。
- 经验教训登记册:项目早期与制定成本估算有关的经验教训可以运用到项目后期阶段, 以提高成本估算的准确度和精确度。
- 资源需求 : 明确每个工作包或活动所需的资源类型和数量 。
- 项目进度计划:包括项目可用的团队和实物资源的类型、数量和可用时间的长短 。 如 果资源成本取决于使用时间的长短,并且成本出现季节波动,则持续时间估算会对成 本估算产生影响 。 进度计划还为包含融资成本(包括利息)的项目提供有用信息。
3、事业环境因素
- 市场条件 。 市场条件指可以从市场上获 得什么产品、服务和成果:可以从谁那里,以什么条件获得:地区和 /或全球性的供求情况会 显著影响资源成本?
- 发布的商业信息 。 经常可以从商业数据库中获取资源成本费率及相关信 息,而这些数据库动态跟踪具有相应技能的人力资源的成本数据,也提供材料与设备的标准成 本数据:还可以从卖方公布的价格清单中获取相关信息 。
- 汇率和通货膨胀率 。 对于持续多年、 涉及多种货币的大规模项目,需要了解汇率波动和通货膨胀,井将其纳入估算成本过程等。
4、组织过程资产
11.4.2 工具与技术
1、专家判断
2、类比估算
成本类比估算使用以往类似项目的参数值或属性来估算,项目的参数值和属性包括范围、 成本、预算、持续时间和规模指标(如尺寸、重量),类比估算以这些项目参数值或属性为基础 来估算当前项目的同类参数或指标 。
3、参数估算
参数估算是指利用历史数据之间的统计关系和其他变量(如建筑施工中的平方英尺),来进 行项目工作的成本估算,其准确性取决于参数模型的成熟度和基础数据的可靠性 。 参数估算可 以针对整个项目或项目中的某个部分,并可与其他估算方法联合使用 。
4、自下而上估算
5、三点估算
- 三角分布
- 贝塔分布
6、 数据分析
- 备选方案分析
- 储备分析
- 质量成本
7、项目管理信息系统
8、决策
11.4.3 输出
1、成本估算
2、估算依据
3、项目文件(更新)
- 假设日志:成本估算过程中可能会做出新假设、识别新的制约因素,或者重新审查和修 改己有假设条件或制约因素,假设日志应根据这些新信息做出相应更新 。
- 经验教 训登记册:有效和高效地估算成本的技术,需要更新在 经验教 训 登记册中。
- 风险登记册
11.5 制定预算
制定预算是汇总所有单个活动或工作包的估算成本,建立 一个经批准的成本基准的过程 。
本过程的主要作用是,确定可以依据其来进行监督和控制项目绩效的成本基准 。项目预算包括 经批准用于执行项目的全部资金,而成本基准是经过批准且按时间段分配的项目预算,包括应急储备,但不包括管理储备。

11.5.1 输人
1、项目管理计划
- 成本管理计划:描述如何将项目成本纳入项目预算中 。
- 资源管理计划:提供有关(人力和其他资源的)费率、 差旅成本估算和其他可预见成本 信息,这些信息是估算整个项目预算时必须考虑的因素 。
- 范围基准
2、可行性研究文件
- 可行性研究报告 : 识别了项目成功的关键因素,包括财务成功因素 。
- 项目评估报告:概述了项目的目标效益,例如净现值的计算、实现效益的时限,以及与 效益有关的测量指标 。
3、项目文件
- 估算依据:在估算依据中包括基本的假设条件,例如,项目预算中是否应该包含间接成本或其他成本 。
- 成本估算: 将各工作包内每个活动的成本估算汇总后,即可得到各工作包的成本估算 。
- 项目进度计划: 包括项目活动、里程碑、工作包和控制账户的计划开始和完成日期 。 可 根据这些信息,把计划成本和实际成本汇总到相应日历时段 。
- 风险登记册
4、协议
5、事业环境因素
6、组织过程资产
11.5.2 工具与技术
1、专家判断
2、成本汇总
先把成本估算汇总到 WBS 中的工作包,再由工作包汇总至 WBS 的更高层次(如控制账 户),最终得出整个项目的总成本。
3、数据分析
- 储备分析
4、历史信息审核
审核历史信息有助于进行参数估算或类比估算,历史信息包括各种项目特征(参数),它们 用于建立数学模型预测项目总成本。
5、资金限制平衡
应该根据对项目资金的限制来平衡资金支出,如果发现资金限制与计划支出之间存在差异, 则可能需要调整工作的进度计划,以平衡资金的支出水平,例如可以通过在项目进度计划中添 加强制日期来实现。
6、融资
11.5.3 输出
1、成本基准
成本基准是经过批准的、按时间段分配的项目预算,不包括任何管理储备,只有通过正式 的变更控制程序才能变更,用作与实际结果进行比较的依据,成本基准是不同进度活动经批准 的预算的总和。


项目预算和成本基准的各个组成部分(背诵)
- 先汇总各项目活动的成本估算及其应急储备,得到相关工作包的成本;
- 然后汇总各工作包的成本估算及其应急储备,得到控制账户的成本:
- 接着再汇总各控制账户的成本,得到成本基准:
- 最后,在成本基准之上增加管理储 备,得到项目预算。
当出现有必要动用管理储备的变更时,则应该在获得变更控制过程的批准之后,把适量的管理储备移入成本基准中 。
2、项目资金需求
根据成本基准,确定总资金需求和阶段性(如季度或年度)资金需求。 成本基准中包括预 计支出及预计债务。
3、项目文件( 更新 )
- 成本估算: 更新成本估算,以记录任何额外信息。
- 项目进度计划:项目进度计划可能记录 了各项活动的估算成本。
- 风险登记册
11.6 控制成本
控制成本是监督项目状态,以更新项目成本和管理成本基准变更的过程。
本过程的主要作 用是在整个项目期间保持对成本基准的维护。
本过程需要在整个项目期间开展。

项目成本控制的目标包括(重点):
- 对造成成本基准变更的因素施加影响;
- 确保所有变更请求都得到及时处理;
- 当 变更实际发生时,管理这些变更:
- 确保成本支出不超过批准的资金限额,既不超出按时段、 WBS 组件和活动分配的限额,也不超出项目总限额 :
- 监督 成本绩效,找出并分析与成本基准 间的偏差 :
- 对照资金支出 ,监督工作绩效;
- 防止在成本或资源使用报告中出现未经批准的 变更;
- 向干系人报告所有经批准的变更及其相关成本;
- 设法把预期的成本超支控制在可接 受的范围内等。
11.6.1 输人
1、项目管理计划
- 成本管理计划 : 描述如何管理和控制项目成本。
- 成本基准:将成本基准与实际结果相比,以判断是否需要进行变更或采取纠正或预防 措施。
- 绩效测量基准
2、项目资金需求
- 预计支出
- 预计债务
3、项目文件
经验教训登记册
4、工作绩效数据
5、组织过程资产
现有的正式和非正式的与成本控制相关的 政策、程序和指南:成本控制工具;可用的监督和报告方法等
11.6.2 工具与技术
1、专家判断
2、数据分析
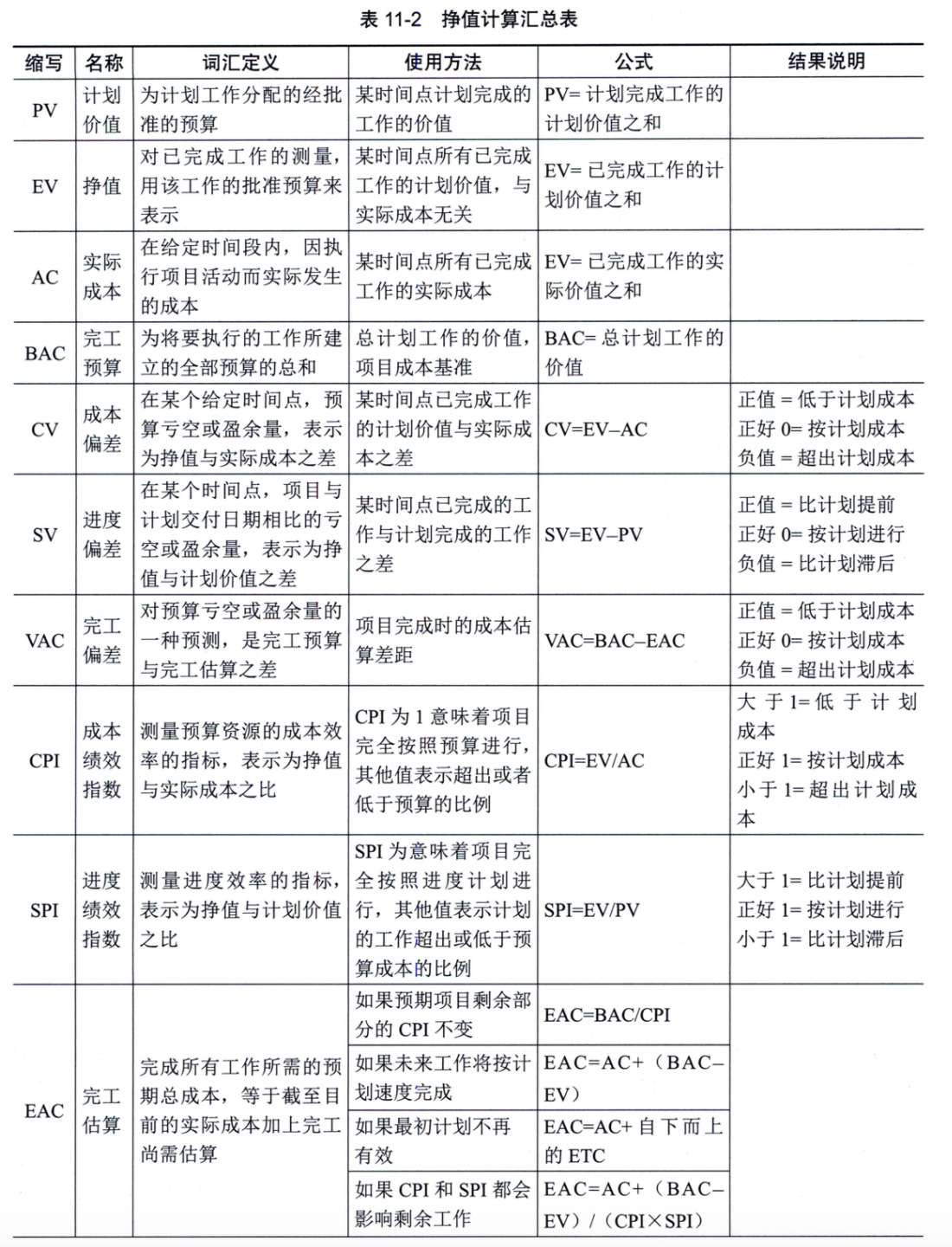
挣值分析( EVA)。 挣值分析将实际进度和成本绩效与绩效测量基准进行比较。挣值分 析把范围基准、成本基准和进度基准整合起来,形成绩效测量基准 。 它针对每个工作包和控制 账户,计算并监测以下三个关键指标 计划价值( PV) : 是为计划工作分配的经批准的预算,它是为完成某活动或 WBS组成 部分而准备的 一份经批准的预算,不包括管理储备。应该把预算分配至项目生命周期的 各个阶段;在某个给定的时间点,计划价值代表着应该己经完成的工作。 PV的总和有 时被称为绩效测量基准( PMB ),项目的总计划价值又被称为完工预算( BAC )。 · 挣值 CEV):是对己完成工作的测量值,用该工作的批准预算来表示,是己完成工作 的经批准的预算。 EV的计算应该与PMB相对应,且所得的EV值不得大于相应组件的PV 总预算 。 EV常用于计算项目的完成百分比,应该为每个 WBS组件规定进展测量准则, 用于考核正在实施的工作 。 项目经理既要监测 EV的增量,以判断当前的状态,又要监 测EV的累计值,以判断长期的绩效趋势 。 · 实际成本( AC ) : 是在给定时段内执行某活动而实际发生的成本,是为完成与 EV相对 应的工作而发生的总成本。 AC的计算方法必须与PV和EV的计算方法保持一致(例如, 都只计算直接小时数、直接成本或包含间接成本在内的全部成本) 。 AC没有上限,为 实现EV所花费的任何成本都要计算进去 。
(2)偏差分析 。 在 EVM 中,偏差分析用以解释成本偏差( CV=EV AC)、进度偏差 (SV=EV-PV)和完工偏差( VAC=BAC-EAC)的原因、影响和纠正措施,成本和进度偏差是最 需要分析的两种偏差 。
进度偏差( SV):是测量进度绩效的 一种指标,表示为挣值与计划价值之差 。 它是指在 某个给定的时点,项目提前或落后的进度,它是测量项目进度绩效的一种指标, 等于挣 值 (EV)减去计划价值( PV) 。 进度偏差是一种有用的指标,可表明项目进度是落后 还是提前于进度基准 。 当项目完工时,全部的计划价值都将实现(即成为挣值),进度 偏差最终将等于零。 最好把进度偏差与关键路径法和风险管理一起使用 。 进度偏差计算 公式: SV=EV-PV 。 · 成本偏 差 CCV):是在某个给定时点的预算 亏 空或盈余量,表示为挣值与实际成本之 差。 它是测量项目成本绩效的一种指标,等于挣值 CEV)减去实际成本(AC) 。 项目 结束时的成本偏差,就是完工预算 CBAC)与实际成本之间的差值。 由于成本偏差指明 了实际绩效与成本支出之间的关系,所以非常重要 。 CV为负值 一般都是不可挽回的 。 成本偏差计算公式: CV=EV-AC。 · 进度绩效指数( SPI):是测量进度效率的 一种指标,表示为挣值与计划价值之比,反 映了项目团队完成工作的效 率。 有时与成本绩效指数( CPI) 一起使用,以预测项目的 最终完工估算。 当SPI小于1.0时,说明己完成的工作量未达到计划要求;当SPI大于1.0 时,则说明己完成的工作量超过计划 。 由于SPI测量的是项目的总工作量,所以还需要 对关键路径上的绩效进行单独分析,以确认项目是否将比计划完成日期提前或推迟完 工。 进度绩效指数计算公式 : SPI=EV/PV。 · 成本绩效指数(CPI):是测量预算资源的成本效率的一种指标,表示为挣值与实际成 本之比 。 它是最关键的挣值分析指标,用来测 量 己完成工作的成本效率 。 当 CPI小于 1.0 时,说明己完成工作的成本超支;当 CPI大于 1.0时,则说明到目前为止成本有结余 。 成 本绩效指数公式: CPI=EV/AC 。
(3)趋势分析 。 趋势分析旨在审查项目绩效随时间的变化情况,以判断绩效是正在改 善 还 是正在恶化。 图形分析技术有助于了解截至 目前的绩效情况,并把发展趋势与未来的绩效目标 进行比较,如 BAC 与 EAC、预测 完 工日期与计划完工日期的比较 。 趋势分析技术包括: · 图表:在挣值分析中,对计划价值、挣值和实际成本这 三个参数,既可以分阶段(通常 以周或月为单位)进行监督和报告,也可针对累计值进行监督和报告。 如图11-7所示, 以S曲线展示了某个项目 EV数据,该项目预算超支且进度落后 。

预测:随着项目进展,项目团队可根据项目绩效,对完工估算( EAC)进行预测,预测 的结果可能与完工预算(BAC)存在差异。 如果BAC己明显不再可行,则项目经理应考 虑对EAC进行预测 。 预测EAC是根据当前掌握的绩效信息和其他知识,预计项目未来的 情况和事件 。 预测要根据项目执行过程中所提供的工作绩效数据来产生、更新和重新发 布 。工作绩效信息包含项目过去的绩效,以及可能在未来对项目产生影响的任何信息 。
在计算 EAC时,通常用已完成工作的实际成本,加上剩余工作的完工尚需估算(ETC)。 项目团队要根据己有的经验,考虑实施 ETC 工作可能遇到的各种情况 。 把挣值分析与手工预测 EAC 方法联合起来使用,效果会更佳 。 由项目经理和项目团队手工进行的自下而上汇总方法, 就是一种最普通的 EAC 预测方法 。 项目经理所进行的自下而上的 EAC 估算,就是以己完成工作的实际成本为基础,并根据己 积累的经验来为剩余项目工作编制一个新估算。 公式: EAC=AC+自下而上的 ETC。 可以很方便地把项目经理手工估算的 EAC与计算得出的一系列 EAC做比较,这些计算得 出的 EAC 代表了不同的风险情景 。 在计 算 EAC 值时,经常会使用累计 CPI 和累计 SPI 值 。 尽 管可以用许多方法来计算基于 EVM 数据的 EAC 值,但下面只介绍最常用的三种方法: 1假设 将按预算单价完成 ETC 工作:这种方法承认以实际成本表示的累计项目绩效,并预计未来的全 部 ETC 工作都将按预算单价完成 。 如果目前的实际绩效不好,则只有在进行项目风险分析并取 得有力证据后,才能做出“未来绩效将会改进”的假设 。 公式: EAC=AC + (BAC一EV): 2假 设以当前 CPI完成 ETC 工作:这种方法假设项目将按截至目前的情况继续进行,即 ETC 工作 将按项目截至目前的累计成本绩效指数(CPI) 实施。 公式: EAC=BAC/CPI: 3假设 SPI与 CPI 将同时影响 ETC 工作:在这种预测中, 需要计算 一个由成本绩效指数与进度绩效指数综合决定 的效率指标,并假设 ETC工作将按该效率指标完成。 如果项目进度对 ETC有重要影响,这种 方法最有效 。 使用这种方法时,还可以根据项目经理的判断,分别给 CPI 和 SPI 赋予不同的权 重,如80/20、 50/50或其他比率。 公式:EAC=AC+[CBAC-EV)I(CPI×SPI)]。
(4)储备分析 。 在控制成本过程中,可以采用储备分析来监督项目中应急储备和管理储 备的使用情况,从而判断是否还需要这些储备,或者是否需要增加额外的储备 。 随着项目 工作的进展,这些储备可能己按计划用于支付风险或其他应急情况的成本:反之,如果抓 住机会节约了成本,节约下来的资金可能会增加到应急储备中,或作为盈利 /利润从项目中 剥离 。
3、完工尚需绩效指数
完工尚需绩效指数( TCPI) 是一种为了实现特定的管理目标,剩余资源的使用必须达到的 成本绩效指标,是完成剩余工作所需的成本与剩余预算之比。
基于 BAC 的 TCPI 公 式: TCPI= (BAC-EV) I (BAC-AC)。



4、项目管理信息系统
11.6.3 输出
1、工作绩效信息
2、成本预测
3、变更请求
4、项目管理计划(更新)
- 成本管理计划: 该计划中需要更新的内容包括用于管理项目成本的控制临界值或所要求 的准确度 。 要根据干系人的反馈意见 , 对它们进行更新 。
- 成本基准:在针对范围、资源或成本估算的变更获得批准后,需要对成本基准做出相应 的变更 。 在某些情况下,成本偏差可能太过严重,以至于需要修订成本基准,以便为绩 效测量提供现实可行的依据 。
- 绩效测量基准:在针对范围、进度绩效或成本估算的变更获得批准后,需要对绩效测量 基准做出相应的变更。在某些情况下,绩效偏差可能太过严重,以至于需要提出变更请 求来修订绩效测量基准,以便为绩效测量提供现实可行的依据。
5、项目文件(更新)
- 假设日志:成本绩效可能表明需要重新修订有关资源生产率和其他影响成本绩效因素的 假设条件 。
- 估算依据:成本绩效可能表明需要重新审查初始估算依据。
- 成本估算:可能需要更新成本估算,以反映项目的实际成本效率。
- 经验教训登记册:有效维护预算、偏差分析、挣值分析、预测,以及应对成本偏差的纠 正措施的相关技术,应当更新在经验教训登记册中 。
- 风险登记册:如果出现成本偏差